黑料网

综合新闻
当前位置: 学院黑料网 - 黑料网 - 综合新闻 - 正文

黑料网 教师2023年获批多项国家基金项目

发布时间:2023-11-17 点击: 分享到:

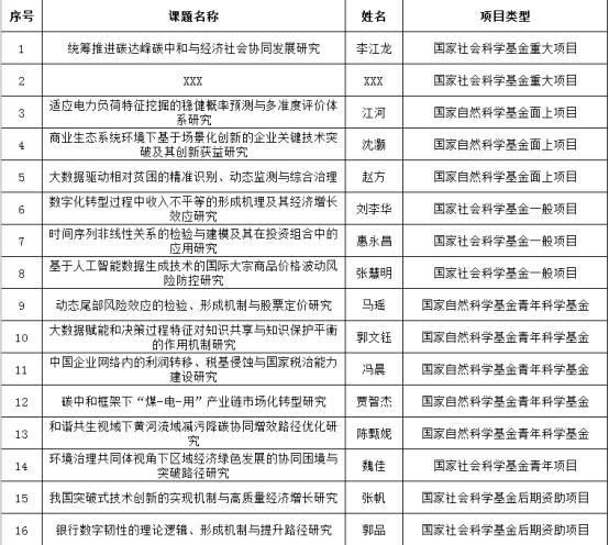
国家自然科学基金委员会、国家哲学社会科学办公室先后发布了2023年度立项名单,黑料网 教师分别获准主持2项国家社科基金重大项目、8项国家自然科学基金项目以、4项国家哲学社会科学基金项目及2项国家社科基金后期资助项。学院特向各位获准立项的老师表示祝贺,希望全体教师艰难知勇毅,磨砺得玉成,奋进新征程、建功新时代!

         

                                              

   

   

   

  黑料网

2023年11月17日  

学校黑料网 数据库 建行金融科技菁英班 网站地图